摘要
行情回顾上周,计算机(申万)指数上涨1.2%,跑赢沪深300指数0.5pct。
投资建议政治局集体学习区块链,底层技术具有和众多行业深度融合前景。10月24日中共中央总书记习近平在主持中央政治局第十八次集体学习时强调,要把区块链作为核心技术自主创新的重要突破口,加快推动区块链技术和产业创新发展。目前,业界对区块链存在两种误区:一种抨击区块链存在的缺陷,将比特币等同于区块链。实际上虚拟加密货币仅是区块链中的一种应用形式,区块链价值是解决多企业交易安全性问题从而带来商业价值。而第二种误区则夸大了区块链的功能,认为区块链可取代数据库,实际上区块链大部分都由已有技术整合而来,区块链是在现有的加密技术之上利用分布式账本和共识机制形成在数据流转过程中防篡改的一种机制保障。区块链无法离开Internet、数据库等技术,未来将是区块链与其他技术、产业深度融合。目前,区块链技术可有效降低交易成本,保护用户信息安全,在金融、智慧城市、物联网、版权、车联网等多个领域都有深度融合前景,未来区块链将作为底层技术为各行业赋能,重点推荐与区块链相关的上市公司。
本周组合国产化与云计算:恒生电子、用友网络、启明星辰、美亚柏科、中国软件、中国长城、中孚信息、深信服、长亮科技、神州信息;
5G流量与应用相关:四维图新、中科创达、中新赛克、三联虹普、浪潮信息、顺网科技。
区块链相关:中国平安、神州信息、恒生电子、航天信息。
产业要闻【习近平在中央政治局第十八次集体学习时强调:把区块链作为核心技术自主创新重要突破口加快推动区块链技术和产业创新发展】
【中国移动首次招标边缘计算服务器 浪潮NE5260M5成功中标】
【工信部:做好“5G+工业互联网”512工程相关工作,加快工业互联网平台发展】
风险提示行业整体基本面回暖低于预期;云计算服务市场拓展进程低于预期;自动驾驶进度低于预期;医疗信息化下游需求低于预期。
一、行情回顾
上周,计算机板块跑赢指数。计算机(申万)指数上涨1.2%,跑赢沪深300指数0.5pct,申万一级行业中排名第6位。二级子行业(申万)中,计算机设备上涨1.38%,计算机应用上涨1.15%。

个股方面,涨幅前五个股分别为:四方精创(28.7%)、万集科技(26.3%)、聚龙股份(21.9%)、神州信息(14.7%)、中国长城(11.3%);跌幅前五个股分别为:宝信软件(-11.3%)、数据港(-10.6%)、任子行(-8.9%)、*ST荣联(-7.6%)、科远智慧(-7.4%)。

二、投资建议
政治局学习强调把区块链作为核心技术自主创新的重要突破口。中共中央政治局10月24日下午就区块链技术发展现状和趋势进行第十八次集体学习。中共中央总书记习近平在主持学习时强调,区块链技术的集成应用在新的技术革新和产业变革中起着重要作用。我们要把区块链作为核心技术自主创新的重要突破口,明确主攻方向,加大投入力度,着力攻克一批关键核心技术,加快推动区块链技术和产业创新发展。业界对区块链存在两种误区。业界对区块链存在两种误区:一种抨击区块链存在的缺陷,而另一种则是夸大了区块链的功能。第一种误区将比特币等同于区块链。实际上虚拟加密货币仅是区块链中的一种应用形式,而对于企业或政府更多关注的区块链则从技术层面探讨如何借助区块链可靠性机制,解决多企业交易安全性问题从而带来商业价值,并试图在更多的场景下释放智能合约和分布式账本带来的科技潜力。第二种误区认为区块链技术是万能的,可替代数据库,替代Internet。区块链主要技术由密码学和共识算法所组成,其中大部分都是已有技术整合而来,并未形成新的技术体系。区块链是在现有的加密技术上,利用分布式账本和共识机制形成在数据流转过程中防篡改的一种机制保障。区块链无法离开Internet、数据库等技术,反而脱离这些技术将无法形成技术体系,未来将是区块链与其他技术、产业深度融合。
区块链+泛金融:有效降低成本,应用范围广泛。区块链技术最受益的是参与者之间信任度低、交易记录安全性和完整性要求较高的行业,而金融业正是其中之一。金融的本质是信用,通过信用使得不同的参与者之间进行资金的流通和配置,因此金融行业有大量中心化的中介机构。中心化模式使得各中心之间的互通成本高、运作效率低,同时容易受到攻击和篡改,数据不安全。高盛报告显示,区块链或分布式账本技术每年可为金融行业节省成本50-70 亿美元。典型的如跨境支付价值链的改善,现阶段商业贸易的交易支付、清算都要借助银行体系。这种方式交易需要经过开户行、对手行、清算组织、境外银行等多个组织及较为繁冗的处理流程。应用区块链后可实现点对点支付,提高信息传递效率,降低信息传输以及错误频率,提高了交易速度,降低了交易成本。除了在支付清算以外,区块链技术在数字票据、证券交易、保险服务、供应链金融中也都有较多应用。

区块链+物联网(溯源):实现商品一对一的物理对应和可追溯。商品溯源是指对农产品、工业品等商品的生产、加工、运输、流通、零售等环节的追踪记录,然而传统溯源系统使用的是中心化存储模式,容易出现篡改账本等情况。通过区块链技术,利用时间戳、共识机制等技术手段,实现了数据的不可篡改以及可完整追溯等特性,可有效解决中心化数据存储问题,从而实现一对一的物理对应和可追溯。区块链+物联网(智能家居)则可构建多中心化的核心架构,提高各设备之间的互联互通效率,同时通过智能合约约束信息采集,保护用户隐私,可用在智能家居、智能门锁等。

区块链+版权:提高版权登记效率,降低版权登记成本。传统版权保护手段非常有限,而区块链技术可以非常方便地把时间戳与作者信息、原创内容等元数据一起打包存储到区块链上,同时自动用自己的私钥对作品进行了数字签名,并通过智能合约实现向版权所有人进行自动化的支付。利用区块链技术,可提高版权登记效率,降低版权登记成本。典型案例如纸贵科技,通过基于区块链的电子数据存证技术,将原创作品的登记时间和数字指纹信息存储在纸贵联盟链上,对数字作品进行免费在线登记,并提供区块链版权登记证书,明确原创作品版权归属;同时纸贵科技建立了自动化、智能化的集团规模版权数据库,可以高效快速地对数字作品版权归属进行检索查询。

区块链+智慧城市建设:全面提高社会治理能力。在智慧城市建设中,利用区块链技术可以实现数字身份认证、自然资源管理、税务管理和政务诚信管理等。数字身份数据上链之前先有政府出具权威的信用背书,之后把这些数据上链。安全方面,通过区块链的非对称加密机制,有效的解决了用户隐私安全的问题。通过区块链技术,实现政务数据跨部门、跨区域共同维护和利用,促进业务协同办理,从而全面提高社会治理能力。

区块链+车联网:明确用户、保险、4S 店各方责任。车联网的出现使得汽车的经营维护模式逐步实现了巨大的转变,由最初的单产品服务,变为现在的多方协同维护。然而在各方相互配合中,信息散落在各个环节且形式各异,在交互过程中的信息传递也只依赖于双方的信用和人工保证,也就是信息的完整性、一致性、可靠性和交互的效率等方面存在一定的限制。比如用户、保险、4S 店之间存在一定的利益博弈。虽然有途径进行权威仲裁,但往往是事后的、冗长的流程。通过区块链技术数据防篡改和可追溯特性,可用于出厂/维修/改装/维护、故障权责定界、保险理赔、二手车车况取证等场景。

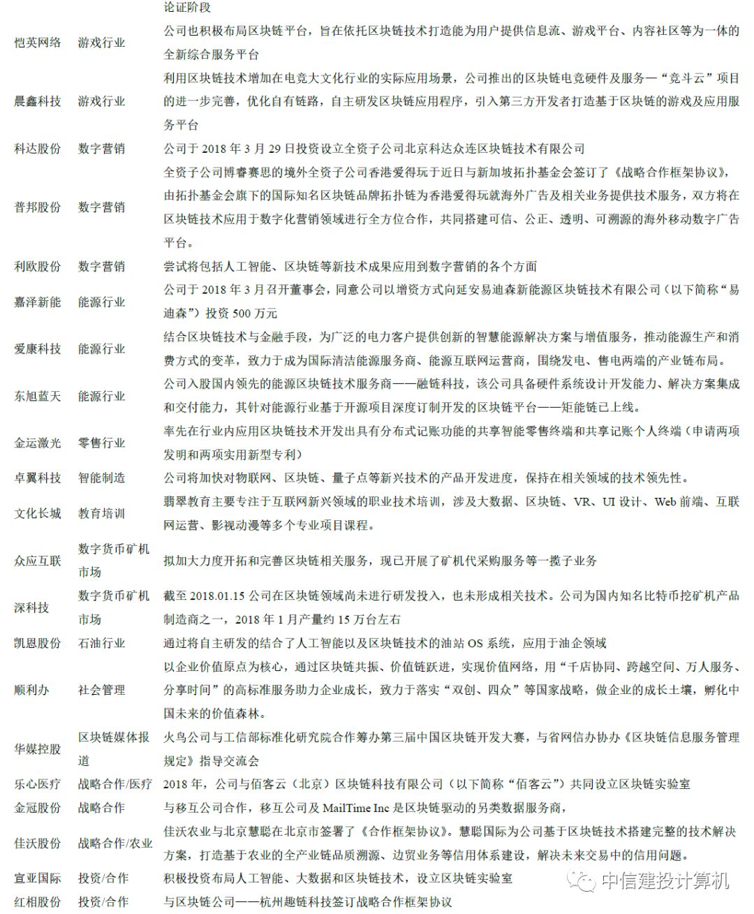
区块链可为各行业赋能。除了上述应用以外,区块链在游戏、电力能源、数字营销、医疗、通信等多个领域具有重要意义。如在游戏中,用户数据安全问题一直是中心化平台的通病,利用区块链技术可以有效保障用户数据的安全性;在能源行业,区块链可通过分散、自治和高效的系统记录设备所有权和运行状态,自动读取智能电表,结合人工智能技术预测能源需求等,可以使得未来的能源消耗变得更加智能;在数字营销中,利用区块链技术,无论何时需要发布广告,都无需让公司通过媒体与网站所有者进行沟通,而是直接沟通,降低媒介成本。利用区块链技术可实现为各行业赋能。

三、本周组合
国产化与云计算:恒生电子、用友网络、启明星辰、美亚柏科、中国软件、中国长城、中孚信息、深信服、长亮科技、神州信息;5G 流量与应用相关:四维图新、中科创达、中新赛克、三联虹普、浪潮信息、顺网科技。
区块链相关:中国平安、神州信息、恒生电子、航天信息。
四、本周重点报告
本周重点报告:四维图新2019年三季度业绩点评:自主品牌乘用车销量下滑致芯片业务承压,自动驾驶依旧保持高投入
自主品牌乘用车销量下滑,公司芯片业务短期承压。未来随着MCU、Tpms芯片陆续放量,公司芯片业务有望好转。公司2019Q3单季度营收同比下降15.34%,营收下降主要与乘用车行业销量下滑有关,其中杰发科技主力产品IVI芯片主要用于自主品牌后装市场,中汽协数据显示2019前三季度自主品牌销量同比下滑18.5%,使得公司芯片业务下滑明显。但随着杰发其它芯片陆续放量,未来有望好转。其中,杰发的MCU已实现量产并获得首批订单,预计未来两年将开始逐步放量。TPMS芯片方面,公司已计划在2019年实现量产TPMS芯片,TPMS上市后可享受强制安装产业红利,并通过价格优势或配套销售等模式抢占市场份额。因此,随着公司其他芯片陆续放量,芯片业务有望好转。
低毛利率车联网业务收入快速增长致毛利率有所降低,公司在自动驾驶领域依旧保持高投入。2019年前三季度公司毛利率为71.86%,同比下降5.14pct,毛利率下降主要受毛利率较低的车联网业务收入快速增长影响。其次,芯片业务受市场环境影响,竞争较为激烈,毛利率或有所下滑。2019前三季度期间费用率为68.53%,同比下降0.07pct,其中研发费用率同比下降4.11pct,但公司开发支出达1.92亿,与去年末相比增加466.76%,开发支出大幅增长显示公司在自动驾驶领域依旧保持高研发投入。2019年Q3单季度归母净利润为-6141.55万元,与去年同期相比下降1.17亿元,其中公司投资净收益同比下降0.73亿元,主要是参股公司Mapbar亏损扩大降低了投资收益。目前,公司芯片、导航业务受乘用车行业不景气影响较大,但公司在自动驾驶和车联网领域仍保持较高投入,使得公司利润出现下滑。
四维智联AR导航量产,为一汽奔腾T99全系车型供货。10月17日,公司官方新闻披露四维智联为奔腾T99全系车型搭配增强现实的车载AR实景导航。此套方案内置了ADAS信息,可以对过往车辆、车道线等道路物体,进行智能的图像识别并及时警示,从而为驾驶员提供跟车距离预警、压线预警等一系列驾驶安全辅助,给用户带来比传统地图导航更加精细、更加安全的服务体验。该AR导航功能同时可以将导航过程中的信息,比如停车场、加油站、餐厅和商户等以AR的形式呈现,给用户非常直观和准确的指示。目前,公司WeLink手车互联轻车联网产品在前装市场陆续上量1600多万,今年7月抖8音乐系列车机也陆续进入汽车后市场,目前,四维智联正处于抢占市场的高投入阶段,因此亏损持续扩大,未来随着产品研发完成、市占率稳定后,利润有望逐步恢复。
盈利预测与投资评级:受自主品牌乘用车销量下滑影响,公司芯片业务承压,但随着MCU、Tpms芯片未来两年逐步放量,芯片业务有望好转。目前公司在自动驾驶领域仍保持较高投入,而自动驾驶等面向未来布局的业务订单主要从2021年开始放量,因此公司利润有所下降。然而,随着自动驾驶逐渐落地,高精度地图装载量和价格都迎来大幅提升。同时,拿下宝马订单显示公司在与竞争对手的竞争中更获得车厂认可,且公司陆续与宝马签订TLP、CNS服务协议,显示在自动驾驶时代公司为车厂提供的产品将不止导航地图,单车价值量有望提升。预计公司2019-2021年的归母净利润分别为3.50、4.51、5.76亿元,同比增长分别为-26.9%、28.7%、27.8%,相应EPS分别为0.18、0.23、0.29元,对应当前股价PE分别为79、61、48倍,公司作为自动驾驶核心资产同时作为华为自动驾驶核心合作伙伴,我们持续重点推荐并给予买入评级。
风险与提示:高精度地图推进不及预期,乘用车销量增速继续放缓,商誉减值风险。
本周重点报告:神州信息2019年三季报点评:金融软件增速较高,全年业绩增长提速
收入端受集成业务影响,金融软件业务增长稳定。2019年前三季度,受国际贸易环境影响,以华为为代表的服务器厂商因X86芯片供给等原因在银行业务端有所延迟,公司作为主要的银行系统集成厂商,金融集成业务受其负面影响。另一方面,政企集成业务由于去年同期大单影响导致基数较高,增长受限。前三季度金融软件产品保持较快速增长,预计增速10%~20%。国产化加速银行IT架构由集中式向分布式升级,以X86/ARM服务器替换大小机,应用软件也将随之更新,银行核心应用系统将面临大规模重构,预计2019年底行业订单将迎来加速拐点。伴随银行IT国产化落地,公司银行核心业务系统等金融软件订单增长有望提速。
中台建设提升公司管控能力,高利润率金融软件业务为全年业绩提供保障。公司在人员结构层面持续优化,增强金融产品的研发和营销力度,在农业、电信、税务等领域精简人员。公司进一步加强中台建设,统一商机标准,推动营销组织变革。同时增强项目精细化管理,有效提升实施效率,运营成本得以降低。2019年前三季度,公司销售费用约3.5亿元、同比降低7%,管理费用约2亿元、同比降低25%,销售费用率与管理费用率分别为5.56%和3.16%,同比分别降低0.5pct、1.1pct。与此同时,公司加大对云、大数据、AI、分布式、物联网、量子计算等新兴领域的研发投入,期间研发费用约2.4亿元,同比增长53%,为公司的产品前瞻性和竞争力提供保证。
全年商誉减值风险降低,预计净利润保持较快增长。2018年,公司对原子公司神州数码金信科技计提了约1.9亿元的商誉减值,对全年业绩影响较大,预计2019年子公司商誉减值风险降低。全年收入端增速虽受集成业务影响,但考虑到集成业务净利率较低,对利润影响有限。而具有高盈利性的金融软件业务全年收入增速预计保持较高,支撑全年业绩。参考公司披露的2019年全年业绩预告,我们判断公司全年业绩将实现较快速增长。
神州信息从1993年进入银行应用软件领域,坚持自主研发战略,耕耘近三十载,在企业服务总线(ESB)、银行核心系统、渠道管理解决方案、金融云服务等细分业务领域排名行业前列。目前分布式核心业务系统已落地50余家银行和300余家村镇银行,开放银行已实现30多家银行客户案例,累积了600多个场景落地。华为加速推进鲲鹏产业生态,神州信息是其在银行核心业务领域重要的合作伙伴。我们预计公司金融软件产品在自主创新加速、与华为深度合作推广、分布式核心系统升级替换、开放银行等需求拉动下,2019~2020年将保持约20%~30%的增速增长,金融业务整体收入占比有望提升至40%~45%。预计2019~2020年公司总收入分别约104亿元、119亿元,同比分别增长15%、15%,归母净利润分别为3.65亿元、4.4亿元,对应估值分别为33x、27.5x,维持“买入”评级。
本周重点报告:拉卡拉2019年三季报点评:业绩保持稳健增长,布局金融科技深度运营客户
继续调整服务商户结构,重点聚焦小额高频的高价值合规小微商户,4.0战略推进云产品落地。(1)收单业务方面:2019年开始,公司偏重于发展持续经营价值较高的小微商户,整体交易趋于高频、小额的良性活跃状态,主动放弃了交易金额大但毛利率极低的大型商户(如地产、汽车、保险等),2019Q3公司毛利率为45.76%,环比提升0.37pct。前三季度扫码交易金额与交易笔数保持快速增长,Q4将继续加大对新客户的营销推广,预计2019年全年总交易流水将实现增长;(2)商户经营业务方面:拉卡拉4.0战略持续落地,10月份公司发布“云小店、收款码、汇管店、云收单”四款云战略产品,面向不同行业客户提供贷款、理财、积分消费运营、广告营销、会员订购、采购、上架、分销等诸多服务。公司拥有2100万以上的商户用户,作为支付的流量入口,预计增值业务变现快速,有望提升未来盈利能力。
销售费用率延续下降,净利率水平呈提升趋势。2017年第二季度至2018年第三季度,公司进行了大规模的营销推广活动,主要通过向渠道服务机构销售POS终端,而后根据终端开通和交易情况给予营销推广费的模式投放终端,该活动已在2018年三季度结束。随着营销推广活动的结束,销售费用率下降明显。2019年前三季度公司销售费用为5.4亿元,同比下降38.4%,销售费用率为14.6%,同比降低6.16pct。由于费用的调整,2019Q3公司销售净利率提升至21.05%,环比进一步提升3.32pct。但由于行业在三方支付、四方支付间竞争仍然较为激烈,预计公司聚焦发展中小微商户仍将保持较强的营销力度与终端投放力度,支撑全年交易流水与商户服务业务增长。
10月11日,公司公告拟参与投资设立考拉鲲鹏科技成长基金,基金出资总额10亿元人民币,公司将对与主营密切相关的金融科技领域(如AI、大数据、分布式技术、安全技术等)的优质项目进行战略整合。拉卡拉自成立以来始终依靠创新和领先的技术优势成为行业领导者,支付行业未来将更强调支付公司规范经营和围绕客户的深度服务与运营,因此公司在2019年年初也正式进入全面服务中小微商户的战略4.0时代,以支付作为切入口,专注经营中小微商户经营,2019年H1商户服务收入达到53%高增长,2019年前三季度仍保持高增速。我们预计2019~2020年公司净利润将达到7.84亿、9.69亿元,持续重点推荐,给予“买入”评级。
风险提示:行业政策风险;支付行业产业升级或支付方式变更的风险;商户拓展机构违规操作的风险。
本周重点报告:创业慧康2019年三季报点评:业绩符合预期,创新业务有望加速成长
公司业绩符合预期。公司2019前三季度实现营业收入9.43亿元,同比增长17.83%,其中,Q3单季度营业收入3.29亿元,同比增长20.35%,增长主要原因为前期项目订单落地,同时19年新增订单增长良好,其中千万级以上大单已累计达十余个,超过去年同期水平,公司2019年1月份新签订的协和亿元过亿订单目前已经确认3172万元收入。创新业务也进入快速落地阶段。公司总体毛利率52.12%,同比提升1.14%,主要由于软件销售以及医疗软件服务毛利率均有提升。销售费用率10.41%基本持平,管理费用率14.02%同比小幅下降。公司归属于上市公司股东的净利润1.85亿元,同比增长65.49%,其中2019前三季度扣非净利润为1.35亿元,同比增长为37.26%,符合市场预期。其中,第三季度单季扣非净利润为5520万元,同比增长15.43%%。随着公司四季度订单确认,预计医疗信息化软件业务仍将持续保持高景气。
股权激励有望加速公司未来成长。公司于9月23日发布2019年限制性股票激励计划,拟向324名核心管理人员、中层管理人员及核心人员授予1310万股限制性股票,占公司总股本的1.80%,其中首次授予1150万股,占1.58%,预留160万股。激励业绩考核要求为2019-2021年净利润增长不低于2018年基数的30%、60%、90%,对应净利润约2.76亿元、3.40亿元、4.04亿元。股权激励覆盖董秘、财务总监、副总经理等高管人员7人,核心管理人员,中层管理人员和核心业务人员317人,共324人,占员工总数的10.6%。公司股权激励计划推出有助于加速业务转型。
创新业务进展良好,互联网+医疗业务加速成长。2019年“健康中山”运营平台目前已经正式运营,商保线上理赔平台已通过与中国平安等多家保险公司的合作。公司在中山模式后,已经与自贡市签订了《自贡市全民健康信息平台建设和运营合作协议》,目前,自贡市与医院医疗数据互联互通基本完成,核心区域平台已经上线。公司与北京圆心科技拟进一步布局互联网医院领域,持续开展互联网医院建设及医院智慧服务建设,努力构建基于互联网医院的在线问诊、处方、药品配送到家的全流程服务体系。圆心科技在医疗互联网领域优势明显,旗下拥有的“妙手医生”网站及APP产品是国内首批互联网医院牌照获得者,其在院外处方流转、互联网医院运营、药品供应链及DTP全国布点、品牌医生运营方面深具能力。
盈利预测及评级:我们预计公司2019-2020年收入分别为17.31亿元、21.82亿元,净利润分别为2.81亿元、3.58亿元,对应2019~2020年PE分别为46X、36X,医疗IT领域政策密集催化,19~20年医疗信息化行业有望持续高景气,传统医疗信息化业务受政策推动订单饱满高增长确定性较强,中山模式落地数据变现有望贡献显著收入,同时公司互联网业务也有望加速成长,维持“买入”评级。
风险提示:医疗IT行业政策落地不及预期;公司传统业务增长不及预期;创新业务进展不及预期;中山模式数据变现以及异地复制进展不及预期。
本周重点报告:中科创达2019三季报点评:营收大幅增长,智能汽车和智能手机业务超预期
公司三季度营收同比大增,智能汽车、手机业务增长超预期。公司2019年前三季度营收同比增长41.68%,其中,2019Q3单季度营收同比增长达到67.84%,大幅高于Q2(+34.71%)、Q1(+19.15%)营收增速。公司收入同比增速大幅加快,主要系报告期内智能汽车、物联网业务高速增长,同时智能系统软件业务在大客户需求持续增加、5G等新技术的普及下也保持较快增长所致。毛利率方面,公司毛利率同比下降2.37pct,主要是智能硬件业务占比增加所致。公司前三季度实现归母净利润1.55亿元,同比增长50.73%,公司利润增速高于营收主要是规模效应使得公司期间费用率下降所致,2019年前三季度公司期间费用率为27.85%,同比下降5.02pct。
汽车软件价值占比持续提升,公司产品获全球主流车厂认可。麦肯锡报告数据显示,当前软件在汽车内构成本中只占10%左右,未来随着汽车中与消费者的互动显示屏数量不断增加以及汽车软件生态的逐渐建立,车内软件复杂程度和价值占比将持续提升,预计到2030年软件价值将占汽车内构成本的30%。公司在操作系统领域具有深厚的开发经验,公司的“一机多屏多系统”可实现数字仪表端运行在QNX系统上,中控和副驾娱乐运行在AndroidP,启动时间和性能均实现大幅优化,用户体验大幅提升。目前,全球前25位轻型车企中已有18家同时采用了公司智能驾驶舱平台产品及Kanzi?生态产品。2019年上半年,来自于日本及德国两国的汽车客户收入在公司汽车业务收入中的占比超过40%,德系车、日系车作为汽车行业世界一流水平的代表,这意味着公司产品得到市场充分认可。
领先的AIoT赋能者,推出最新研发5G模组。10月14日公司与高通的合资子公司——创通联达在高通5G峰会上全球首发其最新研发的5G模组——Thundercomm TurboX? T55,通信模组连接着上游标准化芯片和下游高度碎片化应用,具有重要地位,显示公司物联网业务在加速落地。此外,创通联达还推出搭载TurboX T55的边缘侧AIoT开发套件——5G版TurboX AI Kit,可支持开发者和制造商专注于打造下一代AIoT产品,同时支持5G应用开发和测试,快速实现5G终端产品原型设计。目前,三大运营商的5G预约用户合计超过1000万户,全国开通5G基站8.6万个,预计年底开通5G基站超过13万个,年底将实现北京、上海、广州、杭州等城市5G网络连片覆盖。随着5G的快速推进,物联网市场将保持快速增长,公司持续打造AIoT领域有竞争力的开发平台,未来物联网业务将保持快速增长。其次,公司物联网平台属性保证了足够的可扩展性,随着规模不断扩大,前置的软件成本不断摊薄,毛利率也将逐步回升。
手机业务有望受益5G手机换机潮,海外拓展力度加大,本地化布局促使韩印市场增长迅速。随着5G的快速推进,全球5G手机将在2020-2023年加速渗透,公司具备从硬件驱动、操作系统内核、中间件到上层应用全面的技术体系,作为手机芯片、终端最重要的软件合作伙伴有望直接受益5G换机。海外市场方面,公司可为印度等海外厂商提供整机操作系统产品和设计服务,目前公司已在印度海得拉巴市开设IT中心,18年底约有100人,未来3-5年目标达到千余人,预计印度市场将持续快速增长。同时,日韩贸易战将促使三星增加芯片、操作系统等关键领域投入,并进一步加强与中国企业合作,公司已在韩国设立子公司,预计未来一年公司来自三星的收入有望快速增长。
盈利预测与投资评级:公司未来3年将受益于手机业务在韩、印市场的快速增长和5G应用带来的换机潮,同时,智能网联汽车、消费物联网板块将持续保持高增长,预计2019-2021年归母净利润分别为2.5、3.3、4.4亿元,相应19年至20年EPS分别为0.62、0.81、1.09元,对应当前股价PE分别为63、48、36倍,公司作为5G板块核心软件标的,我们长期持续看好并重点推荐,维持“买入”评级。
风险与提示:1)业务增长放缓风险:由于终端、网联汽车技术发展太快,公司创新速度无法跟上行业发展造成业务增长放缓风险;2)手机业务下滑风险:中国终端市场逐步饱和,人力成本上升导致中国区收入逐步下降可能会造成手机业务下滑风险。
五、产业要闻
工信部:加快推进5G创新应用,为更多垂直行业赋能赋智:10月21日消息,工信部副部长陈肇雄在第六届世界互联网大会“5G论坛”上表示,要发挥电信运营企业主体作用,深化共建共享,加快建成覆盖全国、技术先进、品质优良、高效运行的5G精品网络。推进“5G+工业互联网”应用探索,深化5G在工业、交通、能源、农业等垂直行业的融合应用。推动5G在电子政务、智慧城市、社会治理中的创新应用,大力发展“5G+远程教育”“5G+智慧医疗”等新模式。
中国将制定智慧医疗与人工智能应用行业标准:10月21日消息,中国卫生信息与健康医疗大数据学会日前成立智慧医院与人工智能应用专业委员会、标准委员会和工作委员会,未来将制定中国智慧医疗与人工智能应用的行业标准。
交通运输部陈志清:优化政策供给,出台自动驾驶顶层设计文件:10月22日消息,交通运输部党组成员兼总规划师王志清表示,推动自动驾驶已从理念走向现实。下一步,交通运输部从三个方面推动:加强协同合作,优化政策供给,出台自动驾驶顶层设计文件,坚持互利共赢;夯实发展基础,公关自动驾驶与车路协同技术,推动交通设施数字化;开展试点示范,建设自动驾驶示范路、示范区,以2022年北京冬奥会等为节点,推动智能网联汽车商业化运用。
工信部:做好“5G+工业互联网”512工程相关工作,加快工业互联网平台发展:10月22日消息,36氪获悉,工信部新闻发言人闻库在发布会上表示,下一步加快建设国家顶级节点及二级节点,推动标识解析集成创新应用,做好“5G+工业互联网”512工程相关工作。不断完善多层次平台体系,充分发挥企业主体作用,构架跨行业、跨领域的工业互联网平台。加快提升安全保障能力,强化安全监管,营造安全可靠的发展环境。
国家电网公司推进泛在电力物联网建设:10月24日消息,获悉,国家电网公司召开2019年四季度工作会,公司董事长、党组书记寇伟表示,四季度要重点完成全年电网建设任务,扎实推进泛在电力物联网建设,深入挖掘电网业务潜力,提高产业金融国际业务利润贡献度.。
发改委:年内将印发《智能汽车创新发展战略》:10月25日消息,10月25日,国家发改委产业协调司司长吴卫在2019全球未来出行大会上表示,年内将印发《智能汽车创新发展战略》。
工信部:研究修订《智能网联汽车道路测试管理规范(试行)》:10月25日消息,在2019世界智能网联汽车大会期间,工信部装备工业司联合公安部交通管理局、交通运输部科技司共同组织召开了智能网联汽车测试区交流研讨会。下一步,工信部将会同公安部、交通运输部,推动相关各方切实落实共享互认倡议,加快测试评价技术标准制修订,研究修订《智能网联汽车道路测试管理规范(试行)》,不断优化完善测试验证和应用示范环境,加快促进智能网联汽车产品化进程和产业健康发展。
深圳国家新一代人工智能创新发展试验区建设启动:10月25日消息,在2019“第二届中国(广东)人工智能发展高峰论坛”大会上,科技部和深圳市政府共同启动深圳国家新一代人工智能创新发展试验区建设。深圳将重点围绕建设人工智能城市大脑、人工智能核心关键技术研发等四项重点任务,推进两大工程,加快人工智能产业发展,打造福田、南山、罗湖等“九大产业集聚区”。
英特尔第三季度财报:营收191.90亿美元,与去年同期基本持平:10月25日,英特尔公布了2019财年第三季度财报。报告显示,英特尔第三季度营收为191.90亿美元,与去年同期的191.63亿美元相比基本持平;净利润为59.90亿美元,与去年同期的63.98亿美元相比下降6%。
中兴通讯uSmartView云桌面与中标麒麟操作系统实现相互认证:近日,中兴通讯云桌面虚拟化平台与中标麒麟桌面操作系统完成兼容性测试,实现了软件适配性的相互认证,标志着中兴通讯云桌面产品在国产化进程上又踏出了关键性的一步。
AWS向物联网及人工智能领域持续加码:作为先进的云服务商,AWS始终屹立在全球云计算市场的潮头,而在AWS副总裁(全球技术与开发者布道师团队)伊恩·马辛哈姆(Ian Massingham)看来,市场排名或地位并不是AWS的主要目标,AWS期望通过聆听客户的需求,为客户提供优质的服务,来实现自身的发展以及价值。
IBM2019创新开放日聚焦云计算与人工智能:2019年10月23日,一年一度的IBM大中华区创新开放日以“蓝海探秘共赢无界”为主题在北京举办,展示了云计算、人工智能、现代基础架构、5G等IBM最新的技术方案以及技术专家团队倾力展出的近60个案例。
国家政务服务平台微信小程序注册人数突破500万:近日,国家级政务服务平台--国家政务服务平台微信小程序公布了运营数据,自今年6月5日上线试运营以来,注册用户突破500万,总访问人数超3790万,总浏览量超 2.5亿次。
阿里云推出国内首个云端数据库测试平台:日前,阿里云推出国内首个云端数据库测试平台,直接在阿里云上提供与OceanBase打榜时完全一致的云资源环境,全球任意数据库厂商均可申请报名,以云端跑分这样的硬核方式与其他数据库一较高下。
商务部:1-9月离岸云计算服务同比增长195%:据商务部网站24日消息,商务部服贸司负责人介绍,新一代信息技术开发应用服务快速发展,1-9月离岸云计算服务同比增长195%。
华为云编码器蝉联世界视频编码器大赛冠军:日前,MSU世界视频编码器大赛举办方莫斯科国立大学(Mosow State University)发布官方比赛结果,华为HW265 编码器包揽了全部三条赛道第一,并毫无悬念地获得总成绩第一名。继 2018 年夺冠后,成功卫冕,蝉联2019 年大赛冠军。
微软发布Q1财报:智能云业务营收108.5亿美元,同比增长27%:10月24日消息,微软公布截至9月30日的2020财年(7月1日到次年6月30日)第一财季财报。财报显示,微软当季营收331亿美元,同比增长14%;利润为107亿美元,同比增长21%,合每股1.38美元。
中国移动首次招标边缘计算服务器浪潮NE5260M5成功中标:日前,浪潮中标中国移动有限公司研究院的OTII服务器设备采购项目,中标产品为NE5260M5,主要用于中国移动研究院的边缘计算试点类和测试类业务场景。这是三大电信运营商首次采购边缘计算服务器,获得这份订单意味着浪潮可能在各个电信运营商下一步的边缘计算采购中获得更大的份额。
华为拿下中国首个5G基站设备进网许可证进入规模部署阶段:华为官方10月25日发出公告,称在近日工业和信息化部颁发中国首个5G无线电通信设备进网许可证后,华为已率先获得首张5G基站设备的进网许可证。这标志着华为5G基站设备可以支持中国规模部署,正式接入公用电信商用网络。
三大运营商宣布11月1日推出5G套餐:运营商11月1日推出5G套餐。10月31日在工信部举办的2019北京国际通信展上,将进行5G商用发布仪式。
习近平在中央政治局第十八次集体学习时强调:把区块链作为核心技术自主创新重要突破口加快推动区块链技术和产业创新发展。中共中央政治局10月24日下午就区块链技术发展现状和趋势进行第十八次集体学习。中共中央总书记习近平在主持学习时强调,区块链技术的集成应用在新的技术革新和产业变革中起着重要作用。我们要把区块链作为核心技术自主创新的重要突破口,明确主攻方向,加大投入力度,着力攻克一批关键核心技术,加快推动区块链技术和产业创新发展。
六、重要公告

七、风险提示
行业整体基本面回暖低于预期;云计算服务市场拓展进程低于预期;自动驾驶汽车上市时间及产销量低于预期;医疗信息化下游需求低于预期医疗 IT 行业政策落地不及预期;市民云异地复制拓展进展低于预期;市民云上线业务系统进展低于预期;医疗保障局 DRGS 建设进度低于预期。
中信建投计算机团队:2019年·秋季策略系列计算机行业2019年秋季投资策略:把握新一轮5G科技周期叠加自主安全趋势的投资机遇(上)计算机行业2019年秋季投资策略:把握新一轮5G科技周期叠加自主安全趋势的投资机遇(下)
中信建投秋季策略会计算机专场纪要中信建投计算机团队:2019年·5G应用系列深度
5G应用系列专题深度一:计算机5G相关子版块和个股投资机会展望5G应用系列专题深度二:四维图新深度分析:持续创新打造自动驾驶汽车大脑,云端布局掘金数据价值5G应用系列专题深度三:顺网科技分析报告:5G时代边缘计算服务提供商,有望从网吧行业向多行业扩展5G应用系列专题深度四:中科创达深度分析:5G时代软件创新龙头,智能网络汽车和AIoT提供充足发展动力
中信建投计算机团队:2019年·国产化系列报告国产化系列报告之一:长亮科技:受益金融国产化、海外对标Temenos
国产化系列报告之二:用友网络深度分析:国产化、云化、中台化趋势下云业务再提速国产化系列报告之三:神州信息深度:银行IT分布式转型加速,携手华为深度合作拓展科技产业自主可控之计算机行业:党政和各行业基础软硬件自主创新加速中信建投计算机团队:2019年·网络安全系列深度网络安全系列报告之一:中国网络安全行业变革下投资机遇网络安全系列报告之二:启明星辰深度分析:网络安全行业进入黄金发展期,龙头公司显著受益将加速增长
分析师介绍
石泽蕤
计算机行业首席分析师,执业证书编号:S1440517030001。香港中文大学电子工程硕士,专注于金融科技、信息安全、云计算、人工智能等领域的研究,2017年初加入中信建投证券。2017年《新财富》、2017~2018《水晶球》、2017~2018年wind最佳分析师通信第一名团队成员。
左少逸
西安电子科大计算机专业硕士。中国电子集团国产化战略工作5年,专注于计算机软硬件、自主可控、信息安全、人工智能等领域研究。
吴桐
计算机行业研究员,复旦大学资产评估学硕士,专注于金融科技、云计算、人工智能等领域的研究。2017年《新财富》计算机行业第六名团队成员。
侯子超
计算机行业分析师,执业证书编号:S1440518110003。上海交通大学软件工程学士、金融学硕士,专注于人工智能、云计算、金融IT等领域研究。
于芳博
计算机行业研究助理,北京大学空间物理学硕士,2019年7月加入中信建投。
研究服务
保险组
张博 010-85130905 zhangbo@csc.com.cn
郭洁 010-85130212 guojie@csc.com.cn
郭畅 010-65608482 guochang@csc.com.cn
张勇 010-86451312 zhangyongzgs@csc.com.cn
高思雨 010-8513-0491 gaosiyu@csc.com.cn
张宇 010-86451497 zhangyuyf@csc.com.cn
北京公募组
朱燕 85156403 zhuyan@csc.com.cn
任师蕙 010-8515-9274 renshihui@csc.com.cn
黄杉 010-85156350 huangshan@csc.com.cn
赵倩 010-85159313 zhaoqian@csc.com.cn
杨济谦 010-86451442 yangjiqian@csc.com.cn
杨洁 010-86451428 yangjiezgs@csc.com.cn
社保组
吴桑010-85159204 wusang@csc.com.cn
创新业务组
高雪 010-86451347 gaoxue@csc.com.cn
杨曦 010-85130968 yangxi@csc.com.cn
李静 010-85130595 lijing@csc.com.cn
廖成涛 0755-22663051 liaochengtao@csc.com.cn
黄谦 010-86451493 huangqian@csc.com.cn
王罡 021-68821600-11 wanggangbj@csc.com.cn
诺敏 010-85130616 nuomin@csc.com.cn
上海销售组
李祉瑶 010-85130464 lizhiyao@csc.com.cn
黄方禅 021-68821615 huangfangchan@csc.com.cn
戴悦放 021-68821617 daiyuefang@csc.com.cn
沈晓瑜 shenxiaoyu@csc.com.cn
翁起帆 021-68821600 wengqifan@csc.com.cn
李星星 021-68821600-859 lixingxing@csc.com.cn
范亚楠 021-68821600-857 fanyanan@csc.com.cn
李绮绮 021-68821867 liqiqi@csc.com.cn
薛姣 021-68821600 xuejiao@csc.com.cn
许敏 021-68821600-828 xuminzgs@csc.com.cn
王定润 021-68801600 wangdingrun@csc.com.cn
深广销售组
曹莹 0755-82521369 caoyingzgs@csc.com.cn
张苗苗 020-38381071 zhangmiaomiao@csc.com.cn
XUSHUFENG 0755-23953843 xushufeng@csc.com.cn
程一天 0755-82521369 chengyitian@csc.com.cn
廖成涛 0755-22663051 liaochengtao@csc.com.cn
陈培楷 020-38381989 chenpeikai@csc.com.cn
免责声明
本公众订阅号(微信号:gh_7611d4c27529)为石泽蕤计算机行业研究团队(现供职于中信建投证券研究发展部)设立的,关于计算机行业证券研究的公众订阅号;团队负责人石泽蕤具备证券投资咨询(分析师)执业资格,资格证书编号为:S1440517030001。本公众订阅号所载内容仅面向专业机构投资者,任何不符合前述条件的订阅者,敬请订阅前自行评估接收订阅内容的适当性。订阅本公众订阅号不构成任何合同或承诺的基础,本公司不因任何订阅或接收本公众订阅号内容的行为而将订阅人视为本公司的客户。本公众订阅号不是中信建投证券研究报告的发布平台,所载内容均来自于中信建投证券研究发展部已正式发布的研究报告或对报告进行的跟踪与解读,订阅者若使用所载资料,有可能会因缺乏对完整报告的了解而对其中关键假设、评级、目标价等内容产生误解。提请订阅者参阅本公司已发布的完整证券研究报告,仔细阅读其所附各项声明、信息披露事项及风险提示,关注相关的分析、预测能够成立的关键假设条件,关注投资评级和证券目标价格的预测时间周期,并准确理解投资评级的含义。本公司对本帐号所载资料的准确性、可靠性、时效性及完整性不作任何明示或暗示的保证。本帐号资料、意见等仅代表来源证券研究报告发布当日的判断,相关研究观点可依据本公司后续发布的证券研究报告在不发布通知的情形下作出更改。本公司的销售人员、交易人员以及其他专业人士可能会依据不同假设和标准、采用不同的分析方法而口头或书面发表与本帐号资料意见不一致的市场评论和/或观点。本帐号内容并非投资决策服务,在任何情形下都不构成对接收本帐号内容受众的任何投资建议。订阅者应当充分了解各类投资风险,根据自身情况自主做出投资决策并自行承担投资风险。订阅者根据本帐号内容做出的任何决策与本公司或相关作者无关。本帐号内容仅为本公司所有。未经本公司许可,任何机构和/或个人不得以任何形式转发、翻版、复制和发布相关内容,且不得对其进行任何有悖原意的引用、删节和修改。除本公司书面许可外,一切转载行为均属侵权。版权所有,违者必究。