
10月的最后一个周末将要结束
我们即将迎来热闹非凡的11月~
全城瞩目的佛山民俗盛事又来啦!
一年一度的佛山秋色巡游
将于11月1日-2日晚上举行

精彩夺目的演出
玲珑剔透的秋色灯
彩灯飞旋,绚丽夺目
届时,市民在街上便能一睹风采!

每一年的秋色巡游
总会吸引佛山
及周边城市的市民来观赏
好!墟!撼!
秋色,一年一度佛山岭南民俗
佛山秋色,是佛山人民
秋季庆丰收的岁时节令习俗
2008年被列入国家级非物质文化遗产名录

作为一种古老的传统民俗活动
秋色自明代正统十四年(1449)定名
迄今为止已有500多年历史

秋色的历史相传明朝永乐年间的一个丰收的秋天夜晚,一群儿童用茭笋壳搏成一条小型的“龙”,在龙身上遍插香火,以竹杆为把手,穿街过巷游舞,口呼鼓乐声,直至深夜而罢,这样连续游舞了多晚。
儿童舞“笋壳龙”(俗称“火龙”)的活动被成年人所赞赏,人们便把舞龙变成了一种有意识的秋色文化娱乐活动。
后来,人们用各种材料制成各种贡品参加游行,慢慢地,游行队伍中还增添了举旗、提灯、耍狮、文艺表演、杂技武术、抬担肩挑叫卖等项目。
——《佛山秋色》林明体
从2009年起,佛山秋色定为一年一次
在每年金秋季节举行
年年都是万人空巷!

由于参与活动的群众较多
届时,为保障市民能安全有序观赏
将对部分路段实行临时交通管制
并对巡游路线中的公交进行临时线路调整
各位市民要注意啦!

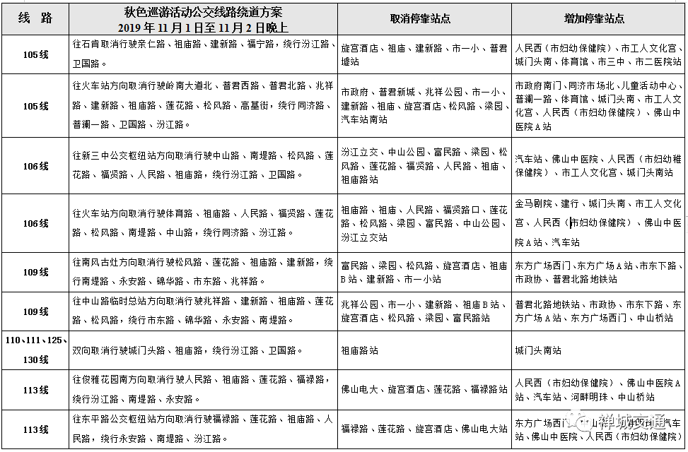
因2019年“秋色巡游”活动将在11月1日至11月2日晚上举行,届时交警部门将对祖庙路、莲花路、福贤路、人民路、建新路实施交通管制,公交G5、101、137、206、旅游城巴一号线等共55条公交线路需临时绕道行驶,预计活动当晚会提前实施封路管制,具体恢复时间以交警部门解除交通管制的时间为准,请市民提前做好出行调整。
具 体 方 案

(可直接点击查看大图)
由此引起的不便
请广大市民谅解~

设置置顶关注或星标★可以更快找到我哦!

更多内容
关注【佛山本地宝】微信对话框输入关键词即可获取相应推送:
回复【小区名+房价】查看你们小区最新房价(例:翠云苑房价)
回复【居住证】进行网上申报登记、出租屋登记,查看居住地流管所地址电话
回复【港澳】港澳通行证预约、续签,查询办理进度。
回复【护照】进行护照办理预约、取消预约、预约查询,查询办理进度,获取办理指南
回复【公积金】查询单位及个人公积金、公积金初始密码,获取相关指南
回复【身份证】申领、换领、补领身份证预约,异地身份证办理指南
回复【购车补贴】查看佛山购车补贴标准,最低2000元起!
回复【积分入户】积分入户网上预约、查询办理进度,佛山积分入户指南
回复【九价】查看佛山五区九价最新消息、预约攻略、接种注意事项!
点击菜单栏【微信办事】快速办事~

领导说了
您点一个“在看”
小编工资涨1块!
长按二维码关注我们▼

▌声明:本文由佛山本地宝编辑整理发布,转载请注明
▌来源:佛山文化、里水新市民、禅城交通、佛山旅游
▌编辑:斌斌
▌关于版权:佛山本地宝尊重版权,如有侵权,请联系删除
▌商务合作:电话 400-9999-087 QQ 4009999087
▌注:手机QQ添加时,若无法找到,请选择“找公众号”即可添加
▼ 点击阅读原文,进入佛山人的生活指南