
一个爆料

2019年10月19日晚间,与贾跃亭有诉讼历史的顾颖琼再次曝出大料。曝光的法庭文件显示,2019年10月11日贾跃亭和甘薇已经在成都锦江区人民法院申请离婚,状态是处理中。爆料人顾颖琼是谁?先跟大家科普一下,2017年7月,贾跃亭被顾颖琼在微信公众号中曝光过位于美国洛杉矶的豪宅等信息,贾跃亭向洛杉矶当地高院对顾颖琼发起诉讼,并向法院申请了针对顾的临时禁令。

贾跃亭、甘薇被曝离婚

据悉贾跃亭在美国提出个人破产重组申请,与其有关的个人信息得以曝光,同时再度引发业界种种猜测。

据法律服务企业Epiq Cases网站最新披露的贾跃亭破产文件显示,贾跃亭和其妻子甘薇于今年10月11日在成都市锦江区人民法院申请离婚,该案状态显示为审理中。

图片来源:破产文件截图
该份文件同时显示,贾跃亭在提交破产申请前的一年之内,曾于今年2月28日和7月23日分别向甘薇转账40万美元和11万美元,总计51万美元(折合361万元人民币),在用途一栏标注的是“家庭费用”。

图片来源:破产文件截图
值得一提的是,就在10月18日,甘薇还发了一条朋友圈为贾跃亭抱不平:贾总当年创业带着一群兄弟们,大家都叫他老大,乐视小有成就后,就叫老板,乐视危机时,都叫他老贾,如今都叫老赖了。

甘薇的身份

2006年,甘薇出演电视剧《约定》正式出道,从2006年出道到2013年,期间出演作品9部,其中6部都由乐视投资,一路可谓是顺风顺水。李小璐曾经一直羡慕甘薇人生命途顺当。
成为贾跃亭妻子后,甘薇逐渐转向幕后。2015年末,由甘薇的乐漾影视监制的《太子妃升职记》火了。收官时,投资近2000万元的网剧创下了超26亿的播放量,被媒体封为“中国网剧教母”。
而随着乐视网出现资金危机,贾跃亭远赴美国,甘薇的生活也发生了巨大改变。
而甘薇曾在个人微博中多次表达类似的意思,并发出《一个妻子的内心独白》长文,大打感情牌。

“老贾是一个有梦想的人,原本可以选择一条比较舒适的生活和轨迹创业,但却选择了一条艰难无比的道路创业,为了事业义无反顾。这是老贾的优点,也是他的缺点。今天,老贾阶段性创业失败,很大的问题是他有超越常人的梦想,不断地挑战自我、挑战极限,结果挑战过度。”
甘薇说,“乐视网成立13年来,老贾一直不允许我参与公司的任何事务。而我个人的规划本来是相夫教子,做个好妻子、好母亲,再做点自己喜欢的事儿。现在风暴来临,且一时难散,但现在我必须站出来,与老贾一起责任。我接受老贾委托,负责国内的债务问题,虽重任在肩,但我将全力以赴。”
2018年,在融创中国举行的2017年业绩发布会上,董事会主席孙宏斌大吐苦水,他坦言投资乐视是一个失败的投资,损失了165亿,这不是壮士断臂,而是断头了。
随即甘薇在微博发文称,“是非曲直苦难辩,自有日月道分明。白衣惹灰土,只需心如故!”被媒体形容“喊冤”。

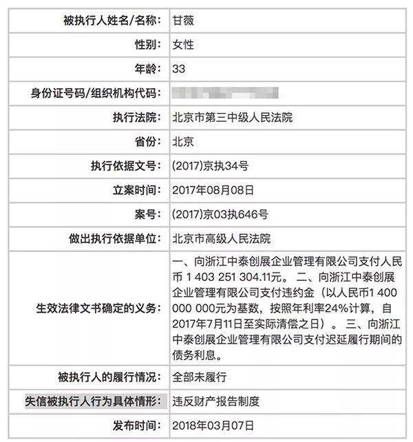
2018年4月,从中国执行信息公开网上看到,因与中泰创展的纠纷,案号(2017)京03执646号,贾跃亭、甘薇、乐视控股被列为了失信被执行人。
根据公告,执行法院为北京市第三中级人民法院,立案时间为2017年8月8日,生效法律文书确定的义务为:
一,向浙江中泰创展企业管理有限公司支付人民币14.03亿元;
二,向浙江中泰创展企业管理有限公司支付违约金(以人民币14亿元为基数,按照年利率24%计算,自2017年7月11日至实际清偿之日);
三,向浙江中泰创展企业管理有限公司支付迟延履行期间的债务利息。

被执行人的履行情况为全部未履行,失信被执行人行为具体情形:违反财产报告制度,发布时间为2018年3月7日。
自贾跃亭于2017年7月出走美国后,甘薇更多在国内帮助贾跃亭处理债务问题。2017年12月31日从美国返回北京,甘薇更是正式宣布,与贾跃亭的哥哥贾跃民一同行使上市公司股东权利和履行股东责任,进行资产处置工作。

贾老板欠了多少钱?

贾跃亭申请破产的21页文件中,曝光了贾跃亭目前资产和债务情况的细节。文件显示,贾跃亭目前有债权人超100-199位。 其预计个人资产5-10亿美元(人民币35亿至70亿元);债务则在10-100亿美元之间(人民币70亿至705亿元)。

另一份《对贾跃亭的总索赔和预计索赔》文件显示,贾跃亭的债务主要源自其个人对中国业务的担保。 文件显示,在重组方面,贾跃亭预估他面临的索赔价值36亿美元。截至今年10月9日,贾跃亭大约有30亿美元的债务索赔,其中大概25亿美元的债务为有担保债权。文件列出了贾跃亭20个最大的无担保债权人名单,索赔金额合计24.91亿美元(约人民币176亿元)。最大的债权人为深圳英大资本管理有限公司(现“北京英大资本管理有限公司”),索赔金额达到2.8亿美元。贾跃亭个人破产重组申请文件中列出的20位债权人名单:1. 深圳英大资本(Shenzhen Yingda Capital Management Co., Ltd.)索赔金额:2.797亿美元2. 中信银行 (China CITIC Bank Co., Ltd. Head Office Sales Department)索赔金额:2.33亿美元3. 平安银行(Ping An Bank Co., Ltd. Beijing Branch)索赔金额:2.3亿美元4. 浙江中泰创展(Zhejiang Zhongtai Chuangzhan Enterprise Management Co., Ltd. )索赔金额:1.818亿美元5. 民生信托(China Minsheng Trust 4Co., Ltd. )索赔金额1.899亿美元6. 重庆战略性新兴产业乐视云专项股权投资基金合伙企业(有限合伙)(Chongqing Strategic Emerging Industry LeEco Cloud Special Equity Investment Fund Partnership )索赔金额:1.399亿美元7. 临汾投资(Linfen Investment Group Co., Ltd. City Investment )索赔金额:1.399亿美元8. 平安证券(Ping An Securities Co., 0Ltd. )索赔金额 1.785亿美元9. 长江证券(上海)资产管理公司 (Changjiang Securities (Shanghai) Asset Management Ltd. )索赔金额1.397亿美元。10. 华融证券 (Huarong Securities Co., Ltd. )索赔金额:1.11亿美元11. 西藏金梅花(Xizang Jinmeihua Investment Co., Ltd. ) 索赔金额:8193.7万美元12. 光大兴陇信托(Everbright Xinglong Trust Co., Ltd.)和吉林九台农村商业银行(Jilin Jiutai Rural Commercial Bank ) 索赔金额9790.2万美元13. Shanghai Leyu Chuangye Investment 索赔金额:7421.1万美元
14. 招商银行上海川北分行(China Merchants Bank Co., Ltd. Shanghai Chuanbei Branch )索赔金额7040.8万美元15. 华福证券(Huafu Securities Co., Ltd. )索赔金额:6993万美元16. 西部证券(Western Securities Co., 2Ltd ) 索赔金额:6622万美元17. 亦庄国际控股(香港)有限公司( E-TOWN INTERNATIONAL HOLDING (HONG KONG) CO.,LTD. )索赔金额:5000万美元18. 江阴市海澜投资控股有限公司(Jiangyin Hailan Investment Holding Co., Ltd.)索赔金额:5000万美元19. 韬蕴资本(TWC Group Co., Ltd. )索赔金额:5000万美元20: 华鑫国际信托(Huaxin International Trust )索赔金额:5594.4万美元
注:索赔金额包括担保债务和无担保债务此外,从二级市场来看,2015年5月,乐视网股价最高位是每股44.72元,当时的总市值高达1600多亿元。而在暂停上市前,乐视网股价报收每股1.69元,总市值为67.41亿元,股价从高点暴跌96%。数据显示,到今年二季度末,乐视网还有28.07万户股东。这些被割了的韭菜翻盘无望,欲哭无泪。离婚的消息曝出后,很多人感慨,“又不相信爱情了!”其实,贾布斯的这出“大戏”,围观就好,没必要当真。
“不可撤销信托”怎么样了?

根据留美工程师顾颖琼博士从洛杉矶律师助理手里拿到了贾跃亭的irrevocable living trust 【不可撤销的生前信托】的其中一份草稿文书【信托名字叫THE YT IRREVOCABLE TRUST 】。

信托文书上显示,他给Tiffany Jia(贾跃亭其中的一个女儿),留了7500万美金,约合五亿人民币。甘薇是信托基金守信委托人。【贾跃亭已经在初始版本上签字,但是之后因为需要加入其他修改,这个版本被作废】他的几个孩子将分别得到了不同的信托基金,金额大概相当。最后的信托基金款项据悉将从法拉第公司的资金池打入。
据律师透露,最后文书的签订工作将会是2017年九月底,在文书最后完成以及资金打入指定信托账号后,整个资金将会和贾跃亭完全无关(即,贾跃亭的债主无法追讨该项信托资产)。

贾会计可选择的信托方式可以分为可撤销信托和不可撤销信托。常见的信托大多都是可撤销信托,就是生前信托。由于委托人有权随时撤销信托,信托财产的所有权并没有发生转移,因而不能避遗产税。委托人在丧失行为能力之前,都是可以随意撤销或者修改以前设立的信托,无需提前征得共同受托人的同意。还存在一种情况就是,设立人、管理人和受益人是同一个人,这种情况虽然使得设立人保留完全的控制权,但是没有法律的保障以及免税的好处。
反之,不可撤销信托,自生效时起,信托财产的所有权就已发生了转移,就有赠与税等税法上的后果,不可撤销信托包括了以下三种情况。
其中不可撤销人寿保险信托是除了生前信托以外,用的最多的一种信托。被保人通过向这种信托每年赠送一笔钱,有信托公司来进行申请保险,信托拥有这份保险。由于被保人不直接支付保费,也不拥有保险,所以不存在遗产税。
朝代信托是为一部分高资产人士服务的。通过设计可以让家族的子子孙孙都可以享用留下的财富,又不会过分滥用财产。朝代信托不仅可以合法地避免每一代的遗产税累计财富,还规定每一代子孙的官司债权人或者离婚配偶不可以从朝代信托中拿钱。同时,如果每一代有急用,朝代信托的执行人都可以从信托中拿钱给其使用。
还有一种就是家族慈善基金会,如果高资产人士平常做慈善的话,可以成立家庭基金会。虽然捐钱出去了,但是家庭基金会在税务方面可以带来不少好处,每年的捐赠可以抵税,去世后的赠与没有遗产税,以及慈善基金会的投资也不需要交增值税。同时,捐赠人和子女可以成为基金会的董事,若参与基金会的运作管理还可以领取薪水和一些福利。美国洛克菲勒基金会就是传承的样本。
不可撤销的生前信托(irrevocable living trusts)有两大好处 :
一是以今天的价值把财产转移进去了,日后该财产包括升值不会算作你的遗产,因而没有遗产税。
二是具备资产保护的功能,简言之,债主无法追讨到此类信托名下的财产。因为该财产已经不属于你了,如果被告,别人拿不到该信托中的财产,这是可撤销生前信托功能所不及的。
很显然,贾会计设立不可撤销信托,肯定不是为了避税。绝大多数情形下,要成立不可撤销的生前信托来保护资产,成立人不能是信托管理人,也就是说成立人不能直接碰触信托本金;在美国加州,成立人要有把握将来不会需要以该信托本金做抵押贷款;虽然加州州准许成立人撤销这类信托,但需经过所有利害关系人的书面同意;成立人也不能任意更改信托的重要内容。在这些限制下,成立不可撤销的信托的人经常是在成立此类信托后还有足够流动资产的人,或是有充分迹象(即有高度可能性)会积欠政府巨额医疗补助或对外举债、而特别需要保护家产的高龄者。
写在最后

前不久,徐翔妻子应莹网上呐喊——“苍天在上,我要离婚!”而今,相似的一幕再次上演。
网友们不仅要问,这次贾会计又是一波什么骚操作?
贾布斯的“财技”眼花缭乱;其实,他的“演技”更是一流!“煽情式演讲”忽悠了全世界,现在申请离婚,毫无疑问,都是套路!
———————————
本公众号提供的有关保险评论、投资或保险方案等信息仅供参考。
本公众号提供的所有信息,力求但不保证数据的准确性,如有错漏,清以监管机构指定的保险公司或投资机构的网站为准。

?人生是需要做规划的,好的准备可以应对突如其来的变化。
"全家人"免费为每个家庭配置应对方案,欢迎您的垂询。
欢迎关注订阅本公众号,还有更多更好的资讯会及时更新。
【版权与免责声明】
本站内容除非注明原创,否则均为网友转载,涉及言论、版权与本站无关,如有侵权请联系删除。
-End-
今日汇率:1美元=7.0669币
1美元=7.8433 港币
热门阅读
收益高达7.1%!富通全新「传家宝」即将上市!
内地4.025%年金险再见!香港6.49%储蓄分红险等你来!
港险新品发布 |“1次缴费 3年领款 5%总额 ”这样的好产品不来了解一下吗?
赴港投保前就能知道核保结果?!
那些令人迷茫的保险专有名词……
励精图治100年,友邦拿下世界第一!
实用 | 保险受益人应该如何选?
与存款赛跑的日本老人:比起无人送终,老后破产更可怕
全港首创!无须提供关系证明即可转换保单受保人!
实用 | 香港各大保险公司保单回溯数据汇总
实用 | 缴续期保费,银行账户里到底存美金还是港币?
8月1日起,香港超10家主流银行全部豁免月费及最低存款额!
重磅!香港友邦公布【充裕未来】分红实现率,110%超预期达成率!
2.5万亿保费,医疗赔付只有676亿,我占了你的百分之几?
【高净值家庭的“烦恼”】之九:百年遗产传承,顷刻半壁尽失
【高净值家庭的“烦恼”】之八:无法预知明天,意外天灾人祸
【高净值家庭的“烦恼”】之七:不懂公私隔离,家产付之一炬
【高净值家庭的“烦恼”】之六:子孙自毁前程,断送亿计家产
【高净值家庭的“烦恼”】之五:家庭突发婚变,错失上市良机
【高净值家庭的“烦恼”】之四:痛失财富掌控,惨遭无家可归
【高净值家庭的“烦恼”】之三:个人信息披露,上市计划搁浅
【高净值家庭的“烦恼”】之二:大师尺骨未寒,至亲反目成讼
【高净值家庭的“烦恼”】之一:巨额资产到来,家庭分崩离析