温馨提示:点击这里

免费订阅学科竞赛信息
引言
中国人民大学因教学实力和独特的地理位置历年来备受家长和考生关注。然而很多学生每当看到“人大”傲娇的录取分数时,便开始望而却步。事实上,考生除了凭借裸考以高分进入人大外,还通过特殊的招生政策,获得人大的降分,从而帮助自己圆梦人大。那么中国人民大学的招生渠道有哪些呢?今天学科竞赛网帮大家梳理中国人民大学2019年本科招生情况,供家长和考生参考。
学校简介
学校概况
中国人民大学是一所以人文社会科学为主的综合性研究型全国重点大学,直属于教育部,由教育部与北京市共建。
学校的前身是1937年诞生于抗日战争烽火中的陕北公学,以及后来的华北联合大学和华北大学。从1950年至今,国家历次确立重点大学,中国人民大学均位居其中。学校是国家首批“985工程”“211工程”重点建设大学,2017年首批入选国家“世界一流大学和一流学科”建设名单。
一直以来人大高考录取分数线居高不下,是除清北以外,关注度最高的高校之一。下面我们看看中国人民大学2019年在各省市的录取分数线:

优势学科
中国人民大学在人文社科领域具有统治地位,被誉为“中国人文社会科学的一面旗帜”,相对来说,人大的工科和理科比较弱一点。
下面是中国人民大学在全国第四轮学科评估结果以及入选类的各个学科汇总详情:

在全国第四轮学科评估中,中国人民大学共有14个一级学科被教育部评为A类,包括10个人文社会科类、1个理学类、3个管理学。在这14个A类学科中近71%的学科为人文社科类,不难发现人大在人文社科领域的崇高地位。
报考途径
2019年中国人民大学招收本科生3062人,包括高考统招和各种特殊类型招生,特殊类型招生包括自主招生、高校专项计划(圆梦计划)、保送生、高水平艺术团、高水平运动队、艺术类、内地西藏班、内地新疆高中班、新疆协作计划(民考汉)、港澳台侨生等。详见下表:

看完上表不难发现,参加中国人民大学自主招生的考生很多。故而本文主要分析2019年中国人民大学自主招生相关政策,供家长和考生参考。
1、自主招生招录数据

由上表可以看出,2017、2018两年人大自主招生报名人数都很多,而且有上升趋势,如果不是2019年自招政策缩紧,报考人数应该还会增长。这和人大自主招生报名条件、招生学科以及初审通过率高都有关系。
人大2019年虽然自招报考人数骤减,但是在90所自主招生高校中仍然算多的。最重要的是,由于中国人民大学放出很多人文社科类专业自主招生,所以自招报名条件除了认可五项学科竞赛外,还认可很多其他奖项,给了文科生和一些没有省一的考生机会。
2、招生专业及报考条件
2019年中国人民大学自主招生分人文科学试验班、理科试验班(信息与数学)、理科试验班(物理、化学与心理学)、理科试验班(环境理工、环境经管)4个专业大类计划招收115名考生,不同专业对应不同报名要求。
概括为以下几个要点:
报考文科专业的考生需要成绩优秀且在相关学科方面有“学习、研究、实践”的辅助证明。
报考理科专业考生需具备五大学科竞赛省一奖项。
报考信息与数学方向理科试验班的考生需达到信息学竞赛铜牌线。
具体要求如图所示:

3、考试模式
中国人民大学2019年自主招生考核方式为初审、初试和复试,复试考查面试和体质测试。最终根据复试成绩认定自主招生人选。
(1)初审
人大将组织专家审核报名材料,审核结果,分为“通过”、“不通过”两类。“通过”者入围初试,“不通过”者不能参加后续考核环节。
(2)初试
初试重点考查学科素养和学习发展潜能。
人文科学试验班各招生专业考试内容为文史哲等招生专业相关学科素养;
理科试验班(信息与数学)考试内容为计算机科学与技术专业相关学科素养;
理科试验班(物理、化学与心理学)、理科试验班(环境理工、环境经管)考试内容为物理、化学等招生专业相关学科素养。均不限于中学教学大纲。
(3)复试
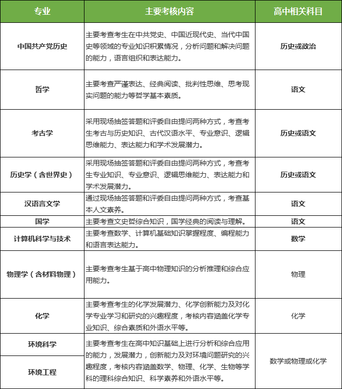
最终根据初试、面试加权成绩认定自主招生资格生。面试考查范围不限于中学教学大纲,可参见下表(《各专业主要考核内容表》):

4、资格认定
依据考生初试、面试加权成绩。同等条件下,体质测试成绩优秀者优先认定。加权成绩计算公式如下:
人文科学试验班加权成绩=初试成绩×30%+面试成绩×70%;
理科试验班(信息与数学)加权成绩=初试成绩×80%+面试成绩×20%;
理科试验班(物理、化学与心理学)加权成绩=初试成绩×40%+面试成绩×60%;
理科试验班(环境理工、环境经管)加权成绩=初试成绩×40%+面试成绩×60%。
5、录取优惠
2019年中国人民大学自主招生优惠政策为投档线下20分,浙江考生获得自招线上75分,上海考生获得自招线上55分的优惠。
其中,报考理科试验班(信息与数学)的考生可放宽优惠分值,对于学科特长或创新潜质特别突出的考生可降一本录取。
2020备考及报考建议
综上可以看出,中国人民大学自主招生具有以下三个特点:
文科专业多,颇受文科生青睐
人大的人文底蕴非常深厚,同时人文社科专业非常齐全且实力强劲,经管、哲学等专业在国内名列前茅。虽然没有加入什么高校联盟,但是一直和“华东五校”、“C9联盟”并列提起,是很多文科生的心仪首选,不少理科生也趋之若鹜。
注重考生综合素养的考查
人大自主招生考核环节包括初试和复试两轮。初试重点考查相应学科素养和学习发展潜能;复试则包括面试和体质测试。人大自主招生是典型的“初审简单复试难”,考核以面试为主,对考生的知识储备量、理解能力、表达能力以及应变能力等都比较高,对于不擅长考试但是专业素养高的考生非常有利。
对奖项的要求不是特别高
中国人民大学的自主招生相对一些必须要有省一的高校来说,硬性要求较低,也就是只要学科特长突出或是有创新潜质的同学,都可以申请参加相应的专业。
最后,小编想提醒的是,如果你的文化科成绩比较拔尖,且综合素养比较高而且特长突出的话,不妨参加下人大的自招。或许你凭借裸分上人大比较困难,但是通过人大的自招,获得相应的降分,便可以帮助你圆梦名校的梦想。
专业的事情还是得交给专业的人来做 ,需要选科建议、专业职业生涯定位、高考志愿院校定位或者参加自主招生、综合评价但是不会准备报名材料的小伙伴可以加任逍遥老师微信号:15120052351 向任老师深度请教学习,共同进步!

长按二维码 即可添加好友咨询