
图/乔云峰
近年来,佳能相机一直是市场上最畅销的相机品牌,而80D系列相机作为佳能的入门单反产品更是销量遥遥领先。
40D/50D/60D/70D/80D都是佳能80D系列相机,该系列相机综合素质非常均衡,能够适用绝大部分拍摄场景,有着较高的成像素质,深受广大摄影爱好者的喜爱。

图/乔云峰
遍观国内外的各种摄影大奖赛,佳能相机一直扮演者一个不可或缺的重要角色。但是,同样品质的相机并不意味着每个人都能够拿它拍出好的摄影作品。
学会相机的使用是拍出好作品的第一步,啃说明书实在太累,上网看文章又过于零散,很多摄影初学者因此无法掌握该系列相机的使用,难以拍出满意的摄影作品,甚至有些人因为不会使用80D系列相机而放弃了摄影。

图/乔云峰为此,摄脉邀请到了知名摄影大咖乔云峰老师,针对广大佳能80D系列相机用户开设了一期佳能80D系列专修班,即便你是从未接触过相机的小白用户,通过老师细致的讲解也能轻松掌握佳能80D系列相机的使用。(报名请直接拉到文末查看即可)
一:授课老师
乔云峰,视觉中国、东方ic签约摄影师,图虫网资深摄影师,北京资深爬楼党,FIS聚焦摄影领队,摄脉微课堂摄影讲师。
具有多年摄影实战经验,在北京等地摄影教学工作,常年一线线下摄影教学经验,同时多次带团前往香港、婺源、霞浦等地实战拍摄。

图/乔云峰
二:课程内容
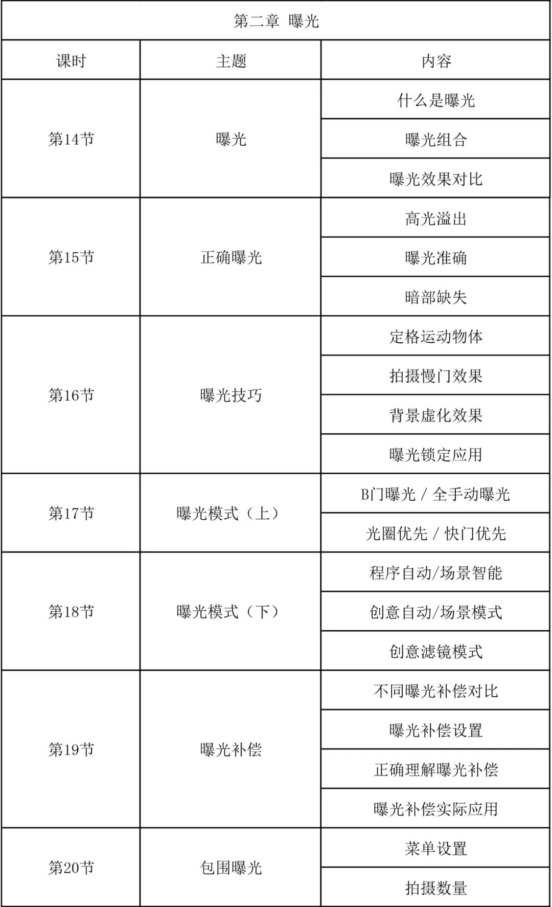
《佳能80D系列专修班》一共36节课程:36次课程均为视频课程,平均每次课程时长7分钟,可不限次数反复观看进行





三:课程亮点 1.零基础易上手
课程从易到难,从基础到提高,适合零基础同学入门学习与提高。2.学习非常直观课程采用视频的方式进行授课,非常易于理解和学习。3.课程非常超值整整36节课程,前30名报名仅需199元,一顿饭钱即可畅学36节课程。4.课程系统性强课程从相机结构/菜单设置/光圈快门/焦距与白平衡/镜头与附件等多个方面36节课讲解了佳能80D系列相机,非常的系统化。5.内容实用性强老师在授课过程会结合大量个人拍摄案例进行讲解,使得课程具有很强的实操性、实用性。6.可以进群交流购买课程后,可以发送“学员进群”四个字给老师微信(shemai0918),由老师拉进学员交流群。 四:课程价格 本次《佳能80D系列专修班》课程,原价499元/人,前30名执行优惠价格仅需199元,前100名执行优惠价格仅需299元。 五:课程购买 《佳能80D系列专修班》
限时特惠199元(原价499元)
长按识别下方二维码
即可购买学习
???

(可永久免费回听 随时学习)
六:咨询报名 任何佳能80D课程咨询
请扫码添加微信(shemai0918)
(发送“佳能80D”并咨询/报名)
???

(学员交流群请加他等待拉进哦) 七:上课形式 《佳能80D系列专修班》将会在千聊平台采用视频课程的形式进行上课,以最直观的方式向大家展示摄影教学,让大家真真正正地学会使用佳能80D系列相机。⊙课程可以永久学习
每节课程都有录播,同学们可以永久性、不限次数反复学习录播内容,无需担心时间问题。⊙全球各地都可参加无论身处国内还是国外,都可以在家聆听老师的课程,不受地域条件的限制,人人都可以报名参加学习。
⊙上课操作非常简单只需要拥有一部手机,就可以通过网络连接到课程,随时随地点击课程连接即可进行学习。⊙支持多种学习方式手机/电脑/iPad等多种媒介均可参与课程的学习,不受学习条件的限制,选择最适合自己的学习方式。 八:适合人群 Ⅰ 准备买佳能40D/50D/60D/70D/80D系列相机,但是并不了解且不想花冤枉钱的摄友;Ⅱ 佳能40D/50D/60D/70D/80D系列相机用户,需要快速学会使用相机的使用方法;Ⅲ 零基础小白用户,想要进一步熟悉自己相机的使用方法,继而提高自己的摄影水平;Ⅳ 进阶摄影爱好者,需要快速认知各种镜头、附件的种类和用法,购买适合自己的摄影器材。 九:你将获得 Ⅰ 从零开始,从基础开始真正学习佳能80D系列相机,让摄影不再迷茫;Ⅱ 更深入的了解相机,系统性的学习佳能80D相机的功能;Ⅲ 全方位的摄影水平提升,形成体系化的摄影前后期思维,提高自己摄影水平;Ⅳ 在对相机有了一定的了解基础上,挑选并购买适合自己的摄影器材。 十:老师作品 除了上文中已发布的老师作品外,下面这些也都是老师的作品:



十一:常见问题
1.课程购买后在哪里学习?①关注微信公众号:摄脉②点击公众号底部:我的课程③点击:已购课程④即可找到课程进入学习

扫描上方二维码即可关注[摄脉]2.上课时间无法学习怎么办?上课过后课程都有录播,可以不限时间不限次数反复学习。3.用电脑可以学习课程吗?课程支持手机、电脑、iPad等多种媒介形式进行学习。4.学习过程中遇到问题怎么办?可以课堂上与老师进行答疑互动,也可以课后在学习群内交流。5.我是零基础,可以学会吗?课程从零基础开始讲起,只要认真学习都可以学会的。6.课程报名截止什么时间?课程报名没有截止时间,但是报名越早价格越优惠。7.课程的学习时间是多久?
课程一经报名,即可终生永久免费反复学习。8.报名后如何加进学员交流群?添加老师微信号(shemai0918),并发送“学员进群”四个字给老师,然后等待老师拉入即可。

更多问题咨询与进学员群
请加老师微信并等待回复