安徽艾约塔硅油有限公司
网站首页
关于我们
产品中心
全部
聚硅氮烷树脂
甲基硅树脂
苯基硅树脂
丙烯酸改性硅树脂
环氧改性硅树脂
聚酯改性硅树脂
醇酸改性硅树脂
固体硅树脂
水性硅树脂
超支化硅树脂
ST硅树脂
硅树脂中间体
其他硅树脂
无溶剂硅树脂
聚硅氧烷树脂
MQ硅树脂
苯基改性硅树脂
POSS
资料下载
新闻资讯
公司新闻
行业动态
联系我们
English
网站首页
关于我们
产品中心
资料下载
新闻资讯
联系我们
您的位置:
网站首页
行业动态
研究成果||朱永彪、魏丽珺:中国、美国和俄罗斯在中亚的影响力评析
研究成果||朱永彪、魏丽珺:中国、美国和俄罗斯在中亚的影响力评析
阅读量:3650720
2019-10-21
作者简介
朱永彪:兰州大学政治与国际关系学院教授、兰州大学阿富汗研究中心主任、兰州大学“一带一路”研究中心执行主任。
魏丽珺:复旦大学国际关系与公共事务学院博士研究生
内容提要
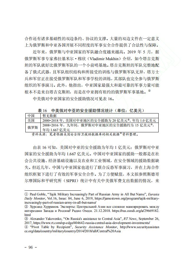
中亚地区战略地位特殊,吸引着大国的持续关注。中国、美国和俄罗斯是中亚最具影响力的外部大国,但它们在中亚地区的影响力分布程度不一、侧重不同。中美俄在中亚影响力的具体分布态势,可以通过对可操作指标的赋值评估得出。对指标的赋值虽然简化了评估的程序,但其解释问题的独特意义不容忽视。根据评估,2014-2018 年间,中美俄在中亚的影响力呈现出俄罗斯首屈一指、美国和中国基本并驾齐驱的竞争态势。影响力的具体分布情况也一目了然,即美国在中亚的影响力,除了在政治方面较弱外,在其余三个方面的分布都较为平衡,基本介于中国和俄罗斯之间;俄罗斯在中亚的影响力广泛分布于政治、军事、安全、文化和经济领域;中国在中亚的影响力主要集中在经济领域。
主要内容
编辑:宣传部 李琳琳
上一篇:
甘肃首届“星主播”校园主持人大赛复赛精彩来袭!(二)
下一篇:
TA们,打开了科院的新世界
为您推荐
@巨鹿人,央行新规出台!以后,祭扫不允许烧这个...速看!
滕州这些单位及个人被处罚!
来了!退役军人10月补助款正式下拨:(名单公布)
张家界10人被通报
关于3起党员干部酒驾典型问题的通报
警示教育强党性,学习先进守初心丨重走王丰华同志“圆梦”之路
12月1日起,在鹤壁这些地方吸烟最高罚款200元!随地吐痰等也将被罚……
警示兴国一男子建群打1元手机麻将,被判刑三年六个月
未经批准出国(境)是违纪
【通报】兴安盟纪委监委通报4起违反中央八项规定精神典型案例
在线QQ咨询,点这里
QQ咨询
微信服务号