安徽艾约塔硅油有限公司
网站首页
关于我们
产品中心
全部
聚硅氮烷树脂
甲基硅树脂
苯基硅树脂
丙烯酸改性硅树脂
环氧改性硅树脂
聚酯改性硅树脂
醇酸改性硅树脂
固体硅树脂
水性硅树脂
超支化硅树脂
ST硅树脂
硅树脂中间体
其他硅树脂
无溶剂硅树脂
聚硅氧烷树脂
MQ硅树脂
苯基改性硅树脂
POSS
资料下载
新闻资讯
公司新闻
行业动态
联系我们
English
网站首页
关于我们
产品中心
资料下载
新闻资讯
联系我们
您的位置:
网站首页
行业动态
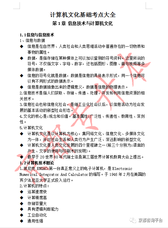
【收藏】专升本计算机文化基础第一章知识点整理
【收藏】专升本计算机文化基础第一章知识点整理
阅读量:3633410
2019-10-21
上一篇:
计算机二级
下一篇:
新基遇:华商计算机量化股票基金
为您推荐
@巨鹿人,央行新规出台!以后,祭扫不允许烧这个...速看!
滕州这些单位及个人被处罚!
来了!退役军人10月补助款正式下拨:(名单公布)
张家界10人被通报
关于3起党员干部酒驾典型问题的通报
警示教育强党性,学习先进守初心丨重走王丰华同志“圆梦”之路
12月1日起,在鹤壁这些地方吸烟最高罚款200元!随地吐痰等也将被罚……
警示兴国一男子建群打1元手机麻将,被判刑三年六个月
未经批准出国(境)是违纪
【通报】兴安盟纪委监委通报4起违反中央八项规定精神典型案例
在线QQ咨询,点这里
QQ咨询
微信服务号